FPC-10 系列OEM硅压阻式压力芯体

特 点

FPC-10 系列OEM硅压阻式压力芯体是制造压力传感器及压力变送器的OEM核心部件,作为一种高性能的压力敏感元件,可以很方便地进行放大处理,装配成标准信号输出的变送器,广泛应用于石油,化工,冶金,电力,航空,航天,医疗设备,汽车,HVAC等行业的过程控制。
FPC-10系列是将扩散硅压力敏感芯片封装到316L不锈钢外壳中,外加压力通过不锈钢膜片、内部密封的硅油传递到敏感芯片上,敏感芯片不直接接触被测介质,形成压力测量的全固态结构,因此该产品可以应用于各种场合,包括恶劣的腐蚀性介质环境。
FPC-10系列采用 “O”型圈进行压力密封,便于安装。
公司还可以根据用户的需要,承接特殊要求的压力传感器,如全焊接结构、宽温度补偿、高可靠、抗强冲击及振动,尤其是为国防武器装备配套。
技术性能
电桥电阻 3KΩ~6KΩ
供电电源 恒流1.5mA、恒压10V
使用温度 -40℃~125℃
补偿范围 -10℃~70℃
壳体和膜片 不锈钢316L
精 度 0.25 %FS
零 点 ±2mV
满量程 ≥100mV(1.5mA供电)
零点温漂 0.02%FS/℃
灵敏度温漂 0.02%FS/℃
绝 缘 100MΩ/250VDC
密封圈 丁晴或氟橡胶
长时间稳定性 0.2%FS/年
充 油 硅油、橄榄油、氟油
响应时间 ≤1ms(上升到90%FS)
振 动 20g/(20~5000Hz)
耐用性周期 100×106%FS
量程选择
G 表压(通气式表压,以当前大气压为零点) 单位:MPa
量程 -0.1~0 -0.035~0 -0.02~0 -0.02 0.035 0.07 0.1
过载% 300 300 300 300 300 300 200
量程 0.16 0.25 0.4 0.6 1.0 1.6 2.5
过载% 200 200 200 200 200 200 200
A 绝压(真空为零点) 单位:MPa
量程 0.1 0.25 0.4 0.6 1.0 1.6
过载% 200 200 200 200 200 200
S 密封式表压(校准大气压为零点) 单位:MPa
量程 1.0 1.6 2.5 6 10 25 40 60 100
过载% 200 200 200 200 200 150 150 150 150
D 差压 单位:MPa
量程 0.02 0.035 0.1 0.25 0.4 0.6 1.0 1.6 2.5
过载% 300 300 200 200 200 200 200 200 150
外形结构
FPC-10P(纯平膜) FPC-10D(差压) FPC-10 (中、小量程) FPC-10 (大量程)
安装时需要在“O”型圈表面均匀涂抹少量的真空油脂。
沿腔体轴向方向均匀用力,将芯体推入腔体中,注意“O”型圈不能有任何破损。
芯体的膜片是压力敏感部位,在使用过程中请勿用手指或硬物触碰。
“O”型圈密封方式为悬浮式密封,是绝对可靠的静态密封方式,无须再采用其它的密封方式,正常情况下可用于40MPa的压力环境。(http://www.fx-sensor.com 010-51295202)
超过25MPa的压力时,需要配备挡圈组合使用,密封压力可以达到400MPa。
在装配小量程芯体时,不易用力压紧,这样额外的力会使芯体的温度特性变差。
应用电路
3 电流输出
3.1 与XTR105电路连接
XTR105电路有2路0.8mA的恒流电源,可以单独用任意一路给压力芯体供电,也可以合在一起1.6mA供电,推荐采用0.8mA供电方式,同时在压力芯体电源负串接1~1.6KΩ普通电阻即可。
3.2 与XTR101电路连接
XTR101是相当好的电路两线4-20mA电路,电路本身带有调零功能,还有2路1mA的恒流电源,可以单独用任意一路给压力芯体供电,也可以合在一起2mA供电,推荐采用1mA供电方式,同时在压力芯体电源负串接1~1.6KΩ普通电阻即可。(http://www.fx-sensor.com 010-51295202)
3.3 与XTR106连接
XTR106电路也是两线4-20mA专用仪表放大电路,该电路给传感器供电为5V或2.5V恒压供电,与压力芯体配合不好。原因:硅压力传感器采用恒流供电进行温度补偿最佳,恒压下工作温度漂移较大。建议用户采用同等价格的电路XTR105。

采用通用运放设计的两线4-20mA性能上同专用仪表放大电路如XTR105、XTR106、AD693、AM400、AM401等还存在一定的差距,但是价格便宜。如下图电路采用了通用四运放电路,建议给压力芯体供电为0.75mA恒流。
3.5 五线制芯体与XTR105电路的连接
XTR105电路是相当好的两线4-20mA专用仪表电路,但唯一的缺点是电路本身不带调零电路,这样给应用带来极大的不便,采用传统的传感器4线外调零的方法固然可以达到调零的目的,但是这样破坏了传感器温度补偿平衡,在某些场合会出现温度漂移过大,调零和调满相互影响较大。5线传感器是根据传感器温度补偿原理,调零采用传感器本身调节的方式,有诸多优点:
不影响温漂; 调零方便,调零和调增益相互几乎不受影响; 可以进行大范围的迁移。
采用这种方式所做的变送器可以达到用昂贵的XTR101所做的性能。
电路原理简图如下:(http://www.fx-sensor.com 010-51295202)
FPC-10 系列OEM硅压阻式压力芯体

特 点

FPC-10 系列OEM硅压阻式压力芯体是制造压力传感器及压力变送器的OEM核心部件,作为一种高性能的压力敏感元件,可以很方便地进行放大处理,装配成标准信号输出的变送器,广泛应用于石油,化工,冶金,电力,航空,航天,医疗设备,汽车,HVAC等行业的过程控制。
FPC-10系列是将扩散硅压力敏感芯片封装到316L不锈钢外壳中,外加压力通过不锈钢膜片、内部密封的硅油传递到敏感芯片上,敏感芯片不直接接触被测介质,形成压力测量的全固态结构,因此该产品可以应用于各种场合,包括恶劣的腐蚀性介质环境。
FPC-10系列采用 “O”型圈进行压力密封,便于安装。
公司还可以根据用户的需要,承接特殊要求的压力传感器,如全焊接结构、宽温度补偿、高可靠、抗强冲击及振动,尤其是为国防武器装备配套。
技术性能
电桥电阻 3KΩ~6KΩ
供电电源 恒流1.5mA、恒压10V
使用温度 -40℃~125℃
补偿范围 -10℃~70℃
壳体和膜片 不锈钢316L
精 度 0.25 %FS
零 点 ±2mV
满量程 ≥100mV(1.5mA供电)
零点温漂 0.02%FS/℃
灵敏度温漂 0.02%FS/℃
绝 缘 100MΩ/250VDC
密封圈 丁晴或氟橡胶
长时间稳定性 0.2%FS/年
充 油 硅油、橄榄油、氟油
响应时间 ≤1ms(上升到90%FS)
振 动 20g/(20~5000Hz)
耐用性周期 100×106%FS
量程选择
G 表压(通气式表压,以当前大气压为零点) 单位:MPa
量程 -0.1~0 -0.035~0 -0.02~0 -0.02 0.035 0.07 0.1
过载% 300 300 300 300 300 300 200
量程 0.16 0.25 0.4 0.6 1.0 1.6 2.5
过载% 200 200 200 200 200 200 200
A 绝压(真空为零点) 单位:MPa
量程 0.1 0.25 0.4 0.6 1.0 1.6
过载% 200 200 200 200 200 200
S 密封式表压(校准大气压为零点) 单位:MPa
量程 1.0 1.6 2.5 6 10 25 40 60 100
过载% 200 200 200 200 200 150 150 150 150
D 差压 单位:MPa
量程 0.02 0.035 0.1 0.25 0.4 0.6 1.0 1.6 2.5
过载% 300 300 200 200 200 200 200 200 150
外形结构
FPC-10P(纯平膜) FPC-10D(差压) FPC-10 (中、小量程) FPC-10 (大量程)
安装时需要在“O”型圈表面均匀涂抹少量的真空油脂。
沿腔体轴向方向均匀用力,将芯体推入腔体中,注意“O”型圈不能有任何破损。
芯体的膜片是压力敏感部位,在使用过程中请勿用手指或硬物触碰。
“O”型圈密封方式为悬浮式密封,是绝对可靠的静态密封方式,无须再采用其它的密封方式,正常情况下可用于40MPa的压力环境。(http://www.fx-sensor.com 010-51295202)
超过25MPa的压力时,需要配备挡圈组合使用,密封压力可以达到400MPa。
在装配小量程芯体时,不易用力压紧,这样额外的力会使芯体的温度特性变差。
应用电路
3 电流输出
3.1 与XTR105电路连接
XTR105电路有2路0.8mA的恒流电源,可以单独用任意一路给压力芯体供电,也可以合在一起1.6mA供电,推荐采用0.8mA供电方式,同时在压力芯体电源负串接1~1.6KΩ普通电阻即可。
3.2 与XTR101电路连接
XTR101是相当好的电路两线4-20mA电路,电路本身带有调零功能,还有2路1mA的恒流电源,可以单独用任意一路给压力芯体供电,也可以合在一起2mA供电,推荐采用1mA供电方式,同时在压力芯体电源负串接1~1.6KΩ普通电阻即可。(http://www.fx-sensor.com 010-51295202)
3.3 与XTR106连接
XTR106电路也是两线4-20mA专用仪表放大电路,该电路给传感器供电为5V或2.5V恒压供电,与压力芯体配合不好。原因:硅压力传感器采用恒流供电进行温度补偿最佳,恒压下工作温度漂移较大。建议用户采用同等价格的电路XTR105。

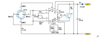
采用通用运放设计的两线4-20mA性能上同专用仪表放大电路如XTR105、XTR106、AD693、AM400、AM401等还存在一定的差距,但是价格便宜。如下图电路采用了通用四运放电路,建议给压力芯体供电为0.75mA恒流。
3.5 五线制芯体与XTR105电路的连接
XTR105电路是相当好的两线4-20mA专用仪表电路,但唯一的缺点是电路本身不带调零电路,这样给应用带来极大的不便,采用传统的传感器4线外调零的方法固然可以达到调零的目的,但是这样破坏了传感器温度补偿平衡,在某些场合会出现温度漂移过大,调零和调满相互影响较大。5线传感器是根据传感器温度补偿原理,调零采用传感器本身调节的方式,有诸多优点:
不影响温漂; 调零方便,调零和调增益相互几乎不受影响; 可以进行大范围的迁移。
采用这种方式所做的变送器可以达到用昂贵的XTR101所做的性能。
电路原理简图如下:(http://www.fx-sensor.com 010-51295202)
FPC-10 系列OEM硅压阻式压力芯体

特 点

FPC-10 系列OEM硅压阻式压力芯体是制造压力传感器及压力变送器的OEM核心部件,作为一种高性能的压力敏感元件,可以很方便地进行放大处理,装配成标准信号输出的变送器,广泛应用于石油,化工,冶金,电力,航空,航天,医疗设备,汽车,HVAC等行业的过程控制。
FPC-10系列是将扩散硅压力敏感芯片封装到316L不锈钢外壳中,外加压力通过不锈钢膜片、内部密封的硅油传递到敏感芯片上,敏感芯片不直接接触被测介质,形成压力测量的全固态结构,因此该产品可以应用于各种场合,包括恶劣的腐蚀性介质环境。
FPC-10系列采用 “O”型圈进行压力密封,便于安装。
公司还可以根据用户的需要,承接特殊要求的压力传感器,如全焊接结构、宽温度补偿、高可靠、抗强冲击及振动,尤其是为国防武器装备配套。
技术性能
电桥电阻 3KΩ~6KΩ
供电电源 恒流1.5mA、恒压10V
使用温度 -40℃~125℃
补偿范围 -10℃~70℃
壳体和膜片 不锈钢316L
精 度 0.25 %FS
零 点 ±2mV
满量程 ≥100mV(1.5mA供电)
零点温漂 0.02%FS/℃
灵敏度温漂 0.02%FS/℃
绝 缘 100MΩ/250VDC
密封圈 丁晴或氟橡胶
长时间稳定性 0.2%FS/年
充 油 硅油、橄榄油、氟油
响应时间 ≤1ms(上升到90%FS)
振 动 20g/(20~5000Hz)
耐用性周期 100×106%FS
量程选择
G 表压(通气式表压,以当前大气压为零点) 单位:MPa
量程 -0.1~0 -0.035~0 -0.02~0 -0.02 0.035 0.07 0.1
过载% 300 300 300 300 300 300 200
量程 0.16 0.25 0.4 0.6 1.0 1.6 2.5
过载% 200 200 200 200 200 200 200
A 绝压(真空为零点) 单位:MPa
量程 0.1 0.25 0.4 0.6 1.0 1.6
过载% 200 200 200 200 200 200
S 密封式表压(校准大气压为零点) 单位:MPa
量程 1.0 1.6 2.5 6 10 25 40 60 100
过载% 200 200 200 200 200 150 150 150 150
D 差压 单位:MPa
量程 0.02 0.035 0.1 0.25 0.4 0.6 1.0 1.6 2.5
过载% 300 300 200 200 200 200 200 200 150
外形结构
FPC-10P(纯平膜) FPC-10D(差压) FPC-10 (中、小量程) FPC-10 (大量程)
安装时需要在“O”型圈表面均匀涂抹少量的真空油脂。
沿腔体轴向方向均匀用力,将芯体推入腔体中,注意“O”型圈不能有任何破损。
芯体的膜片是压力敏感部位,在使用过程中请勿用手指或硬物触碰。
“O”型圈密封方式为悬浮式密封,是绝对可靠的静态密封方式,无须再采用其它的密封方式,正常情况下可用于40MPa的压力环境。(http://www.fx-sensor.com 010-51295202)
超过25MPa的压力时,需要配备挡圈组合使用,密封压力可以达到400MPa。
在装配小量程芯体时,不易用力压紧,这样额外的力会使芯体的温度特性变差。
应用电路
3 电流输出
3.1 与XTR105电路连接
XTR105电路有2路0.8mA的恒流电源,可以单独用任意一路给压力芯体供电,也可以合在一起1.6mA供电,推荐采用0.8mA供电方式,同时在压力芯体电源负串接1~1.6KΩ普通电阻即可。
3.2 与XTR101电路连接
XTR101是相当好的电路两线4-20mA电路,电路本身带有调零功能,还有2路1mA的恒流电源,可以单独用任意一路给压力芯体供电,也可以合在一起2mA供电,推荐采用1mA供电方式,同时在压力芯体电源负串接1~1.6KΩ普通电阻即可。(http://www.fx-sensor.com 010-51295202)
3.3 与XTR106连接
XTR106电路也是两线4-20mA专用仪表放大电路,该电路给传感器供电为5V或2.5V恒压供电,与压力芯体配合不好。原因:硅压力传感器采用恒流供电进行温度补偿最佳,恒压下工作温度漂移较大。建议用户采用同等价格的电路XTR105。

采用通用运放设计的两线4-20mA性能上同专用仪表放大电路如XTR105、XTR106、AD693、AM400、AM401等还存在一定的差距,但是价格便宜。如下图电路采用了通用四运放电路,建议给压力芯体供电为0.75mA恒流。
3.5 五线制芯体与XTR105电路的连接
XTR105电路是相当好的两线4-20mA专用仪表电路,但唯一的缺点是电路本身不带调零电路,这样给应用带来极大的不便,采用传统的传感器4线外调零的方法固然可以达到调零的目的,但是这样破坏了传感器温度补偿平衡,在某些场合会出现温度漂移过大,调零和调满相互影响较大。5线传感器是根据传感器温度补偿原理,调零采用传感器本身调节的方式,有诸多优点:
不影响温漂; 调零方便,调零和调增益相互几乎不受影响; 可以进行大范围的迁移。
采用这种方式所做的变送器可以达到用昂贵的XTR101所做的性能。
电路原理简图如下:(http://www.fx-sensor.com 010-51295202)
FPC-10 系列OEM硅压阻式压力芯体

特 点

FPC-10 系列OEM硅压阻式压力芯体是制造压力传感器及压力变送器的OEM核心部件,作为一种高性能的压力敏感元件,可以很方便地进行放大处理,装配成标准信号输出的变送器,广泛应用于石油,化工,冶金,电力,航空,航天,医疗设备,汽车,HVAC等行业的过程控制。
FPC-10系列是将扩散硅压力敏感芯片封装到316L不锈钢外壳中,外加压力通过不锈钢膜片、内部密封的硅油传递到敏感芯片上,敏感芯片不直接接触被测介质,形成压力测量的全固态结构,因此该产品可以应用于各种场合,包括恶劣的腐蚀性介质环境。
FPC-10系列采用 “O”型圈进行压力密封,便于安装。
公司还可以根据用户的需要,承接特殊要求的压力传感器,如全焊接结构、宽温度补偿、高可靠、抗强冲击及振动,尤其是为国防武器装备配套。
技术性能
电桥电阻 3KΩ~6KΩ
供电电源 恒流1.5mA、恒压10V
使用温度 -40℃~125℃
补偿范围 -10℃~70℃
壳体和膜片 不锈钢316L
精 度 0.25 %FS
零 点 ±2mV
满量程 ≥100mV(1.5mA供电)
零点温漂 0.02%FS/℃
灵敏度温漂 0.02%FS/℃
绝 缘 100MΩ/250VDC
密封圈 丁晴或氟橡胶
长时间稳定性 0.2%FS/年
充 油 硅油、橄榄油、氟油
响应时间 ≤1ms(上升到90%FS)
振 动 20g/(20~5000Hz)
耐用性周期 100×106%FS
量程选择
G 表压(通气式表压,以当前大气压为零点) 单位:MPa
量程 -0.1~0 -0.035~0 -0.02~0 -0.02 0.035 0.07 0.1
过载% 300 300 300 300 300 300 200
量程 0.16 0.25 0.4 0.6 1.0 1.6 2.5
过载% 200 200 200 200 200 200 200
A 绝压(真空为零点) 单位:MPa
量程 0.1 0.25 0.4 0.6 1.0 1.6
过载% 200 200 200 200 200 200
S 密封式表压(校准大气压为零点) 单位:MPa
量程 1.0 1.6 2.5 6 10 25 40 60 100
过载% 200 200 200 200 200 150 150 150 150
D 差压 单位:MPa
量程 0.02 0.035 0.1 0.25 0.4 0.6 1.0 1.6 2.5
过载% 300 300 200 200 200 200 200 200 150
外形结构
FPC-10P(纯平膜) FPC-10D(差压) FPC-10 (中、小量程) FPC-10 (大量程)
安装时需要在“O”型圈表面均匀涂抹少量的真空油脂。
沿腔体轴向方向均匀用力,将芯体推入腔体中,注意“O”型圈不能有任何破损。
芯体的膜片是压力敏感部位,在使用过程中请勿用手指或硬物触碰。
“O”型圈密封方式为悬浮式密封,是绝对可靠的静态密封方式,无须再采用其它的密封方式,正常情况下可用于40MPa的压力环境。(http://www.fx-sensor.com 010-51295202)
超过25MPa的压力时,需要配备挡圈组合使用,密封压力可以达到400MPa。
在装配小量程芯体时,不易用力压紧,这样额外的力会使芯体的温度特性变差。
应用电路
3 电流输出
3.1 与XTR105电路连接
XTR105电路有2路0.8mA的恒流电源,可以单独用任意一路给压力芯体供电,也可以合在一起1.6mA供电,推荐采用0.8mA供电方式,同时在压力芯体电源负串接1~1.6KΩ普通电阻即可。
3.2 与XTR101电路连接
XTR101是相当好的电路两线4-20mA电路,电路本身带有调零功能,还有2路1mA的恒流电源,可以单独用任意一路给压力芯体供电,也可以合在一起2mA供电,推荐采用1mA供电方式,同时在压力芯体电源负串接1~1.6KΩ普通电阻即可。(http://www.fx-sensor.com 010-51295202)
3.3 与XTR106连接
XTR106电路也是两线4-20mA专用仪表放大电路,该电路给传感器供电为5V或2.5V恒压供电,与压力芯体配合不好。原因:硅压力传感器采用恒流供电进行温度补偿最佳,恒压下工作温度漂移较大。建议用户采用同等价格的电路XTR105。

采用通用运放设计的两线4-20mA性能上同专用仪表放大电路如XTR105、XTR106、AD693、AM400、AM401等还存在一定的差距,但是价格便宜。如下图电路采用了通用四运放电路,建议给压力芯体供电为0.75mA恒流。
3.5 五线制芯体与XTR105电路的连接
XTR105电路是相当好的两线4-20mA专用仪表电路,但唯一的缺点是电路本身不带调零电路,这样给应用带来极大的不便,采用传统的传感器4线外调零的方法固然可以达到调零的目的,但是这样破坏了传感器温度补偿平衡,在某些场合会出现温度漂移过大,调零和调满相互影响较大。5线传感器是根据传感器温度补偿原理,调零采用传感器本身调节的方式,有诸多优点:
不影响温漂; 调零方便,调零和调增益相互几乎不受影响; 可以进行大范围的迁移。
采用这种方式所做的变送器可以达到用昂贵的XTR101所做的性能。
电路原理简图如下:(http://www.fx-sensor.com 010-51295202)
FPC-10 系列OEM硅压阻式压力芯体

特 点

FPC-10 系列OEM硅压阻式压力芯体是制造压力传感器及压力变送器的OEM核心部件,作为一种高性能的压力敏感元件,可以很方便地进行放大处理,装配成标准信号输出的变送器,广泛应用于石油,化工,冶金,电力,航空,航天,医疗设备,汽车,HVAC等行业的过程控制。
FPC-10系列是将扩散硅压力敏感芯片封装到316L不锈钢外壳中,外加压力通过不锈钢膜片、内部密封的硅油传递到敏感芯片上,敏感芯片不直接接触被测介质,形成压力测量的全固态结构,因此该产品可以应用于各种场合,包括恶劣的腐蚀性介质环境。
FPC-10系列采用 “O”型圈进行压力密封,便于安装。
公司还可以根据用户的需要,承接特殊要求的压力传感器,如全焊接结构、宽温度补偿、高可靠、抗强冲击及振动,尤其是为国防武器装备配套。
技术性能
电桥电阻 3KΩ~6KΩ
供电电源 恒流1.5mA、恒压10V
使用温度 -40℃~125℃
补偿范围 -10℃~70℃
壳体和膜片 不锈钢316L
精 度 0.25 %FS
零 点 ±2mV
满量程 ≥100mV(1.5mA供电)
零点温漂 0.02%FS/℃
灵敏度温漂 0.02%FS/℃
绝 缘 100MΩ/250VDC
密封圈 丁晴或氟橡胶
长时间稳定性 0.2%FS/年
充 油 硅油、橄榄油、氟油
响应时间 ≤1ms(上升到90%FS)
振 动 20g/(20~5000Hz)
耐用性周期 100×106%FS
量程选择
G 表压(通气式表压,以当前大气压为零点) 单位:MPa
量程 -0.1~0 -0.035~0 -0.02~0 -0.02 0.035 0.07 0.1
过载% 300 300 300 300 300 300 200
量程 0.16 0.25 0.4 0.6 1.0 1.6 2.5
过载% 200 200 200 200 200 200 200
A 绝压(真空为零点) 单位:MPa
量程 0.1 0.25 0.4 0.6 1.0 1.6
过载% 200 200 200 200 200 200
S 密封式表压(校准大气压为零点) 单位:MPa
量程 1.0 1.6 2.5 6 10 25 40 60 100
过载% 200 200 200 200 200 150 150 150 150
D 差压 单位:MPa
量程 0.02 0.035 0.1 0.25 0.4 0.6 1.0 1.6 2.5
过载% 300 300 200 200 200 200 200 200 150
外形结构
FPC-10P(纯平膜) FPC-10D(差压) FPC-10 (中、小量程) FPC-10 (大量程)
安装时需要在“O”型圈表面均匀涂抹少量的真空油脂。
沿腔体轴向方向均匀用力,将芯体推入腔体中,注意“O”型圈不能有任何破损。
芯体的膜片是压力敏感部位,在使用过程中请勿用手指或硬物触碰。
“O”型圈密封方式为悬浮式密封,是绝对可靠的静态密封方式,无须再采用其它的密封方式,正常情况下可用于40MPa的压力环境。(http://www.fx-sensor.com 010-51295202)
超过25MPa的压力时,需要配备挡圈组合使用,密封压力可以达到400MPa。
在装配小量程芯体时,不易用力压紧,这样额外的力会使芯体的温度特性变差。
应用电路
3 电流输出
3.1 与XTR105电路连接
XTR105电路有2路0.8mA的恒流电源,可以单独用任意一路给压力芯体供电,也可以合在一起1.6mA供电,推荐采用0.8mA供电方式,同时在压力芯体电源负串接1~1.6KΩ普通电阻即可。
3.2 与XTR101电路连接
XTR101是相当好的电路两线4-20mA电路,电路本身带有调零功能,还有2路1mA的恒流电源,可以单独用任意一路给压力芯体供电,也可以合在一起2mA供电,推荐采用1mA供电方式,同时在压力芯体电源负串接1~1.6KΩ普通电阻即可。(http://www.fx-sensor.com 010-51295202)
3.3 与XTR106连接
XTR106电路也是两线4-20mA专用仪表放大电路,该电路给传感器供电为5V或2.5V恒压供电,与压力芯体配合不好。原因:硅压力传感器采用恒流供电进行温度补偿最佳,恒压下工作温度漂移较大。建议用户采用同等价格的电路XTR105。

采用通用运放设计的两线4-20mA性能上同专用仪表放大电路如XTR105、XTR106、AD693、AM400、AM401等还存在一定的差距,但是价格便宜。如下图电路采用了通用四运放电路,建议给压力芯体供电为0.75mA恒流。
3.5 五线制芯体与XTR105电路的连接
XTR105电路是相当好的两线4-20mA专用仪表电路,但唯一的缺点是电路本身不带调零电路,这样给应用带来极大的不便,采用传统的传感器4线外调零的方法固然可以达到调零的目的,但是这样破坏了传感器温度补偿平衡,在某些场合会出现温度漂移过大,调零和调满相互影响较大。5线传感器是根据传感器温度补偿原理,调零采用传感器本身调节的方式,有诸多优点:
不影响温漂; 调零方便,调零和调增益相互几乎不受影响; 可以进行大范围的迁移。
采用这种方式所做的变送器可以达到用昂贵的XTR101所做的性能。
电路原理简图如下:(http://www.fx-sensor.com 010-51295202)

京公网安备 11011402011664号 京ICP备09029331号-22 QQ:987268138 E-mail:wjxyxy@126.com